The Ethical Choices with Educational and Information Technology Frameworks
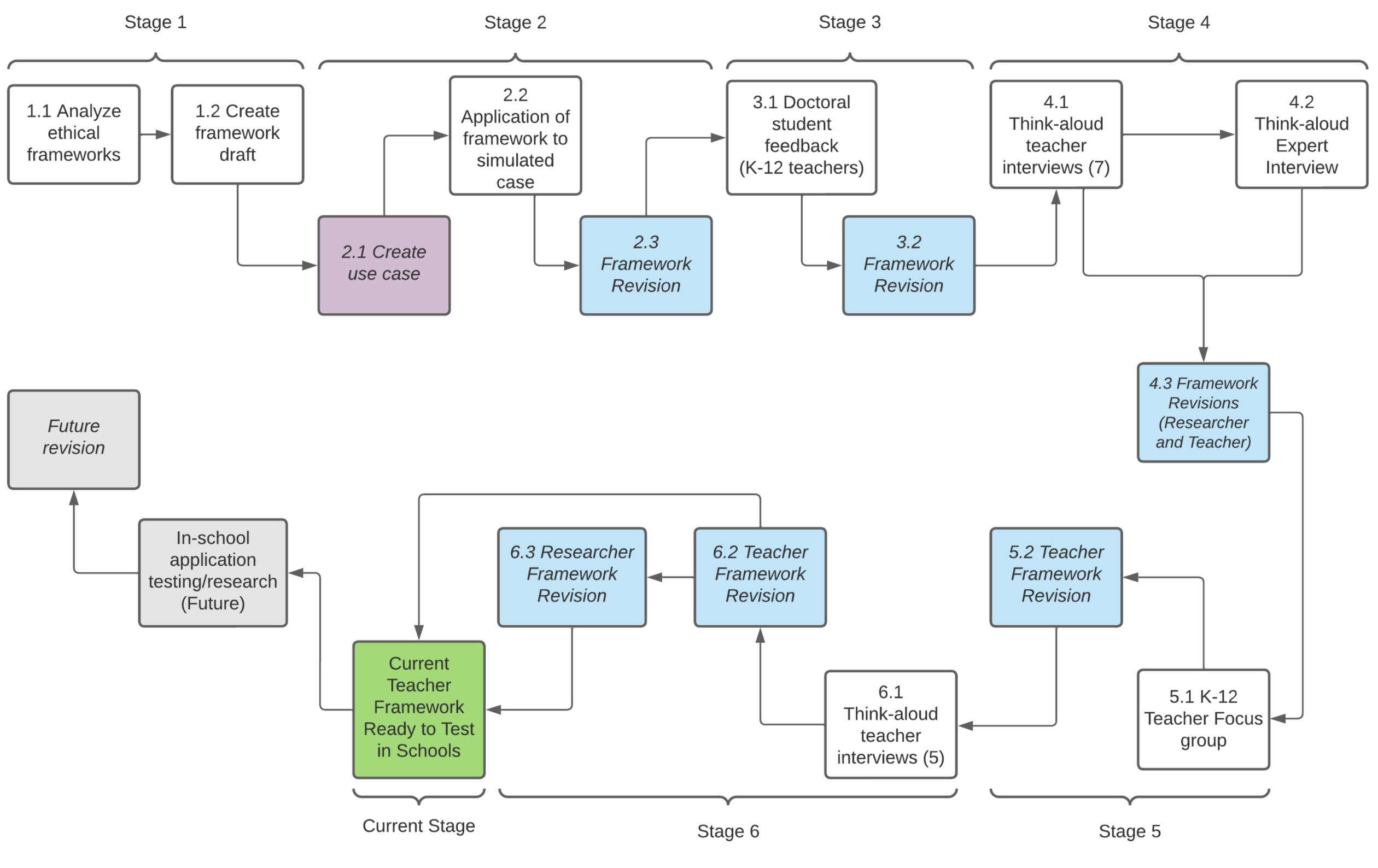
The ethical choices decision-support frameworks (Ethical Choices with Educational Technology) and Digital Transformation Adoption Decisions) offer instructors and employees a structured way to think about how they want to use a potential information technology tool.Users may want to use a tech to support learning (idea) or determine whether it is feasible to implement a new tool in their situation. These frameworks guide users through a series of idea and feasibility questions, followed by asking them to consider ethical issues that may be present when adopting or using a new technology.Since its launch in 2020, the research-based ECET frameworks have been applied or studied in connection with K-12 education, higher education, training environments, and now artificial intelligence. Users of the ECET and DTAD frameworks are asked to take a holistic view regarding whether they should use the product compared with possible risks of harm to individuals and organizations. The recently developed Information Technology Adoption Risk Evaluation framework guides users in determing their organizational risk with new tools such as AI when integrating with their existing personnel and systems using the Six Sigma failure modes and effects scoring (i.e., severity, occurrences and detection).


ECET K-12
ECET K-12 was the first framework developed to aid instructors in school with difficult decisions regarding what technologies they may adopt and what questions they should ask about them before doing so.
ECET ID
ECET ID is for instructional design and development professionals or managers seeking to determine whether it is ethical to create or use a particular educational technology in their local domain.


ECET ENV
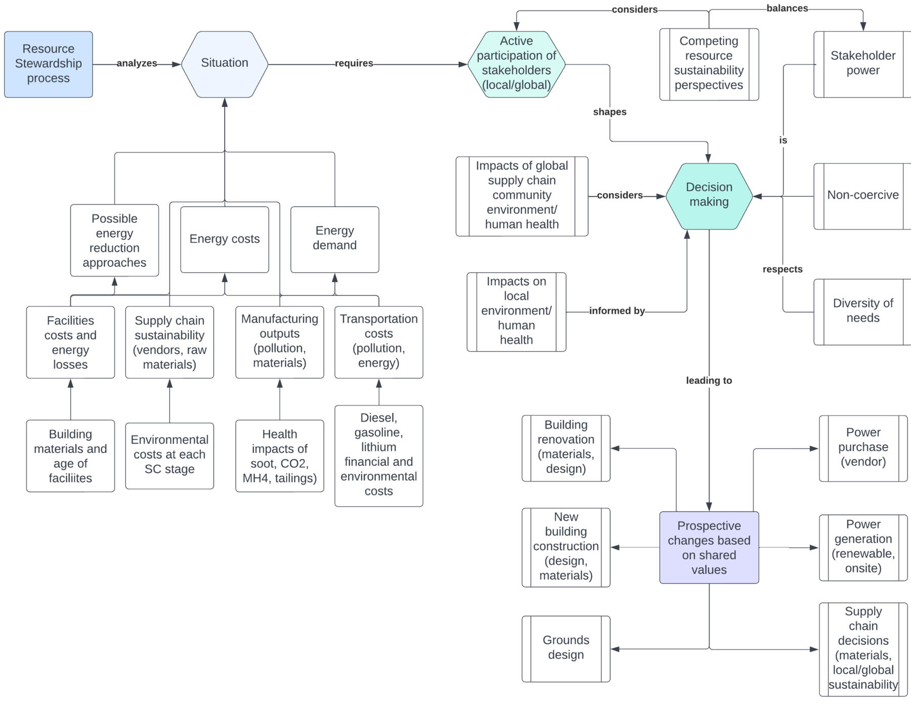
Grounded in environmental science and engineering, ECET for environmental considerations was developed to bring attention to significant environmental concerns related to the creation of and disposal of information technologies used in education and business training.
ECET AI
The Ethical Choices with Educational Technology AI framework is a recent development geared towards helping instructional professionals make rapid but thorough decisions about whether to adopt new AI tools. The framework is grounded in broad AI guidance provided by international agencies (i.e., UNESCO) and US government departments (i.e., defense, White House, education). ECET AI principles included in this tool provided a series of practical questions educators can use to guide potential adoption of these innovative tools.


Digital Transformation Adoption Decision-making Framework
The Ethical Choices with Information Technology is geared towards users working in business who are considering implementing any new technology in their own department, for personal use, or at-scale across a company.
The Ethical Choice with Educational Technology Frameworks were Developed by Scott J. Warren, Dennis Beck, and Kimberly Grotewold (Copyright 2023)
Contact
The designers of the ECET, DTAD, and ITARE frameworks are professors of information and educational technology and academic librarians at three institutions of higher education. Each developed worked in K-12, higher education, and corporate settings over the last 30+ years conducting research in immersive learning, games, business, information technology, and other domains. Please contact us below with questions.All ECET, DTAD, and ITARE Frameworks are Copyrighted by Drs. Warren, Beck, and Mrs. Grotewold (2023; 2024). They may be used in publications with permission of the authors.References
Warren, S. J., & Beck, D. E. (2023). The Ethical Choices with Educational Technology Framework: A Description of its Research-based Validation Model and Process. In M. J. Spector, B. B. Lockee, & M. D. Childress (Eds.), Learning, Design, and Technology: An International Compendium of Theory, Research, Practice and Policy (1st ed.). Springer Nature.
Warren, S. J., Beck, D., & McGuffin, K. (2023). In Support of Ethical Instructional Design: Translation and Use of the ECET ID Tool for Educational Developers. In S. Moore & T. Dousay (Eds.), Applied Ethics for Instructional Design and Technology: Design, Decision Making, and Contemporary Issues (1st ed., pp. 41–62). EdTechBooks.org. EdTechBooks.orgWarren, S. J., McGuffin, K., Moran, S., & Beck, D. E. (2023). Educational Technology and its Environmental Impacts: Ethical Considerations in the Adoption of Technology at Scale using Life Cycle Cost Analysis and Total Cost of Ownership Approaches. In S. Moore & T. Dousay (Eds.), Applied Ethics for Instructional Design and Technology: Design, Decision Making, and Contemporary Issues (1st ed., pp. 3–26). EdTechBooks.org. https://doi.org/https://doi.org/10.59668/270.12644Warren, S. J., Grotewold, K. S., & Beck, D. E. (2024, November 23). Exploration and Application of the Information Technology Adoption Risk Evaluation Decision-Making Scorecard. Decision Sciences in Practice: AI Applications: Exploring Innovative Integrations and Risk Evaluations. Decision Sciences Institute 2024 Annual Meeting. Phoenix, AZ.Warren, S. J., & Tincher, B. (2024a, November 25). Addressing the Analytics Chasm with Digital Transformation Systems Modeling. Information Technology / Information Systems: Digital Transformation & Decision Modeling. Decision Sciences Institute 2024 Annual Meeting. Phoenix, AZ.Warren, S. J., & Tincher, B. (2024b, , November 25). The Use of Concurrent Systems Methodology to Analyze Complex Situations in Preparation for Digital Transformation. Information Technology/Information Systems: Impact of Digital Transformation and AI. Decision Sciences Institute 2024 Annual Meeting. Phoenix, AZ.Warren, S.J., & McGuffin, K. (2024, November 23). Systems Thinking using Environmental Engineering to Evaluate and Mitigate the Environmental Impacts of Information Technology. Sustainability and Corporate Social Responsibility: Emerging Topics in Sustainable Operations. Decision Sciences Institute 2024 Annual Meeting. Phoenix, AZ.Warren, S. J., Beck, D. E., Grotewold, K. S., Tincher, B. (2024, November 25). The Digital Transformation Adoption Decision Framework: Validation Process and Application Examples [Paper presentation]. Information Technology/Information Systems: Digital Transformation & Decision Modeling. Decision Sciences Institute 2024 Annual Meeting. Phoenix, AZ, United States. https://decisionsciences.org/conference/2024-annual-conference/2024-conference-program/Grotewold, K. S., Warren, S. J., & Beck, D. (2024). Ethical Choices in Educational Technology Framework for AI: Applied Examples for Decision-making with Scoring. Ethics and Decision Making for AI. Association for Educational Communications and Technology 2024 Annual Meeting. Kansas City, MO.Beck, D., & Warren, S. (2023). The Ethical Choices with Educational Technology (ECET) Framework: A Practitioners Session. TIL Practice Session. Proceedings of the Annual Meeting of the Association for Educational Communications & Technology.Warren, S. J., & Lin, L. (2011). Ethical considerations for learning game, simulation, and virtual world design and development. In S. C. Yang, H. H., & Yuen (Ed.), Practices and Outcomes in Virtual Worlds and Environments (pp. 1–18). New York: IGI Global.